登录
注册
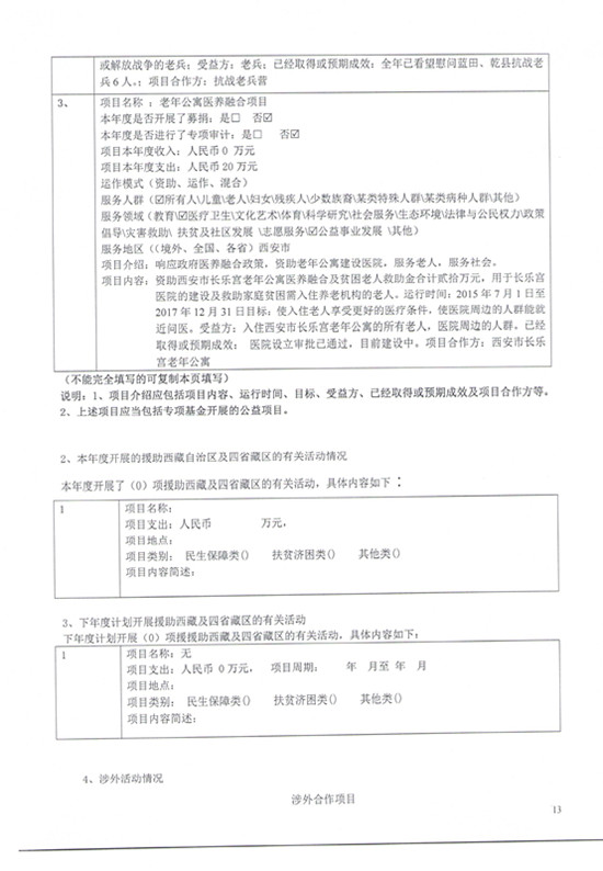
首页
捐赠项目
医疗救助
信息公开
志愿者
合作伙伴
基金会
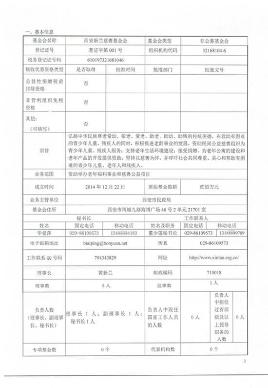
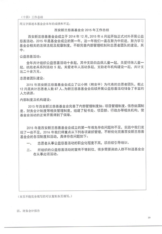
2015年西安新兰慈善基金会年检报告
我要求助
我要捐赠
西安新兰慈善基金会
西安新兰慈善基金会由黄新兰女士发起,经西安市民政局核准,于2014年12月22日正式登记成立。 新兰慈善基金会专业化、规范化、职业化,追求高效、透明,以及慈善效果可度量, 为非公募基金会。基金会的宗旨是:“做民间公益和社会创新的资源提供者”,致力于中国慈善业的规范和繁荣发展, 资助举办老年福利事业和开展形式多样的慈善公益项目。
[ 详情.. ]
新兰博客
新兰微博
微信服务号
微信订阅号